
作者:赵中平
摘要
■ 投资观点
投资逻辑
公司是一家专注于高端塑料制品及生物全降解制品研发、生产与销售的高新技术企业,主营业务覆盖塑料制品、生物全降解制品、纸制品及植物纤维制品,同时积极布局3D打印耗材等新兴业务。产能布局上,国内拥有宁波澥浦、岚山及广西三大基地;海外泰国基地于2025年正式投产并进入产能爬坡期,以“本土化研发+区域化生产+全球化营销”模式,提供一站式绿色解决方案。根据业绩预告,公司25年归母净利润预计亏损5200-6900万元,扣非净利润预计亏损1.6亿-2.1亿元,主要系此前收购公司浙江家得宝、Sumter Easy Home经营不及预期带来的商誉减值,以及广西绿联、宁波本部等生产基地固定资产减值。
3D打印行业高景气打开增长空间,公司凭借技术与布局脱颖而出。根据创想三维招股书,2024年消费级3D打印市场规模41亿美元,CAGR达28%,带动耗材行业快速增长,其中消费级3D打印耗材市场规模达1亿美元,CAGR高达42.3%。FDM工艺主导下,PLA为核心耗材:1)PLA改性技术为核心竞争力,决定产品性能与适配性;2)中小牌耗材加速出清,市场向品牌生态一体化演进;3)海外产能稀缺成为绑定客户的关键。公司25年绑定头部设备企业,依托泰国产能关税优势与PLA改性独家配方筑牢壁垒,3D打印耗材业务作为第二增长曲线,将持续贡献营收增量并拉动整体盈利提升。
传统塑料业务受益于行业转型与需求扩容,海外布局打开盈利空间。据国家统计局数据显示,2025年全国塑料制品产量7919.9万吨,2023-2025年总产值CAGR约4.5%,环保政策推动向可降解塑料转型,叠加外卖大战拉动终端需求高速增长。公司深耕PLA改性及可降解技术,符合2026年新国标要求,国内绑定蜜雪冰城等茶饮龙头,海外服务沃尔玛、Costco等核心客户。随着泰国产能释放与美国Sumter Easy Home渠道协同,海外业务占比提升将持续拉动利润增长。
纸浆模塑业务乘行业东风,全球产能破解贸易壁垒。行业需求稳步扩张,华经产业研究院数据显示,2024年全球/中国纸浆模塑餐具市场规模18.15/11.16亿美元(中国占比61.5%),2020-2024年CAGR14.26%;受美国双反关税影响,行业加速海外产能转移。公司通过收购浙江家得宝奠定制造基础,搭配广西绿联国内产能与泰国海外产能,产能爬坡与海外客户拓展助力开拓纸浆模塑业务。
风险提示
新业务不及预期;外部环境不确定性;人民币汇率波动;市场竞争加剧;上游原材料价格波动;可转债风险。
+
目录
一、 家联科技:传统主业筑基,3D打印+全球化打开增长新极
二、 行业结构优化创新,激活高质量增长新活力
2.1. 塑料行业:监管收紧催化可降解塑料扩容,技术产能优势构筑竞争壁垒
2.2. 纸浆模塑行业:成本与环保优势明显,海外产能持续跃升
2.3. 3D打印耗材行业:消费级3D打印景气度高涨,PLA打印耗材行业格局重构
三、 公司展望:全球产能精耕布局,多品类协同打开成长新局
3.1. 分区域展望:产能区域差异化布局,内外协同释放成长动能
(1) 国内产能:定位转向内销适配,结构优化驱动盈利提升
(2) 国外产能:基地布局突破贸易壁垒,渠道协同强化市场渗透
3.2. 业务矩阵焕新:3D打印耗材加速渗透,海外产能释放驱动增长
(1) 3D打印业务:3D打印渗透率提速,PLA打印耗材行业格局重构
(2) 非3D打印业务:核心主业全球化深耕,全链条运营筑牢稳健增长底座
四、 风险提示
正文
一、 家联科技:传统主业筑基,3D打印+全球化打开增长新极
公司是全球塑料餐饮具制造的领先企业,专注于高端塑料制品及生物全降解制品的研发、生产与销售的高新技术企业。公司主营业务涵盖全降解材料、全降解塑料制品、植物纤维产品及塑料日用品、3D打印等,其中生物降解餐饮具塑料家居日用品等在行业中均属于全球佼佼者。公司已积累众多具有影响力的国内外客户,为其提供一站式的绿色产品及解决方案,内销客户主要包括蜜雪冰城、奈雪的茶、盒马等国内知名茶饮和连锁商超;外销客户主要包括Amazon(亚马逊)、Walmart(沃尔玛)、Costco(好市多)、USFood(美国食品)等国际知名餐饮和连锁商超。
坚持精益制造,以产品创新为核心夯实经营基础。公司成立初创期以传统塑料制品外销为主,致力于产品研发,2012-2015年确立生物降解战略,开展PLA材料改性研究,以巩固拓展海外客户为主,初步试水国内市场。2016-2021年,公司加大对生物降解材料及产品研究,拓展家居用品和国内茶饮客户,2017年澥浦厂区投产并建成生物全降解材料数字化车间,公司稳步发展。2019年公司获得“全国生物基全降解日用塑料制品单项冠军产品”;2021年成功上市,标志着公司进入新的发展阶段。2022-2024年,推进全球化布局,积极构建"本土化研发+区域化生产+全球化营销"的新型运营模式,依托泰国、美国等基地实现本地化生产、提升全球供应力,其中泰国基地产能持续释放。

传统基石稳健,3D打印与全球化驱动多维成长。2025年前三季度,公司实现营业收入18.65亿元,同比增长8.24%;归母净利润为-0.74亿元,同比下降209.95%。利润端短期承压主要系海外产能爬坡、国内品牌投入增加以及原材料价格波动所致。
3D打印耗材业务贡献第二增长曲线,全球化布局优势凸显。从业务架构看,公司已形成以传统塑料制品为基石,生物全降解材料及纸制品为核心,并积极开拓3D打印耗材新增长曲线的多维布局。25H1公司传统塑料制品/生物全降解材料及制品/纸制品及其他营收分别为13.39亿元、4.16亿元、1.10亿元,同比-22.70%、+61.24%、-19.12%,占比71.80%、22.31%、5.89%。此外,公司利用自研改性PLA线材切入工业及消费级3D打印耗材市场,成为技术储备的重要方向。25H1公司外销/内销营收分别为15.15亿元、3.50亿元,同比-21.54%、-11.39%,占比81.23%、18.77%,全球化布局与国内市场渗透并行的态势进一步加强。

前瞻性战略布局进入业绩兑现期,历史业绩阶段性承压后逐步修复。公司于2021年12月上市,2022年归母净利润达阶段性高点;2023年利润承压,主因供给端投入与需求端走弱共振——供给端泰国生产基地等产能建设加速、固定资产投入增加,需求端海外需求走弱叠加渠道去库存导致外销收入下滑,产能利用率下降削弱规模效应,毛利率承压,叠加资产减值损失侵蚀利润。2024年呈弱修复态势,新建产能利用率仍偏低、规模效应未完全释放,利润修复节奏滞后于收入;同时国际贸易形势复杂,贸易摩擦与关税政策不确定性上升,外部环境扰动延续。据2025年业绩预告,公司战略性推进多地产能同步建设与调整,新建基地处于建设及快速爬坡阶段,整体产能利用率偏低,制造费用与管理费用摊薄不足,固定折旧及运营成本维持高位,并购标的经营不及预期带来商誉减值压力。伴随海外产能爬坡及前期投入基本落定,公司将进入业绩兑现期。

二、 行业结构优化创新,激活高质量增长新活力
2.1. 塑料行业:监管收紧催化可降解塑料扩容,技术产能优势构筑竞争壁垒
塑料制品市场需求稳定,传统业务营收确定性强。塑料制品是指以合成树脂为主要原材料,经挤塑、注塑、吹塑、压延等生产工艺制成的产品,凭借成本低、轻便美观、替换周期短的特性,高度契合市场消费偏好,形成庞大稳定的市场规模。2025年全国塑料制品产量7919.9万吨,同比下降0.2%。行业总产值预计从2023年的2.8万亿元增长至3.2万亿元,CAGR约4.5%。行业虽中小企业密集,集中度偏低,但需求具备高确定性。
政策与技术双轮驱动,可降解塑料市场快速扩容。传统塑料生存空间受环保监管政策挤压,可降解成为合规刚需。PLA/PBAT共混等技术解决纯PLA脆性大、耐热差的痛点,叠加规模化生产与政策补贴采购,可降解制品价格降至传统塑料的1.2–1.8倍,性价比提升。
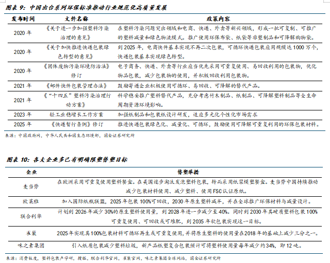
监管升级抬高行业门槛,技术壁垒与合规优势构筑公司护城河。2026年生物降解塑料新国标将降解率门槛从60%提升至90%,明确执行标准,有效肃清2023-2024年行业内擦边球概念乱象(如使用淀粉填充料,将部分降解粉饰为可降解),提升市场全降解产品认知,加速伪降解产能出清。公司深耕PLA/PBAT改性技术与规模化生产,产品全面符合新国标要求,依托技术与合规积淀承接行业高质量发展机遇,中长期投资价值显著。


贸易环境动荡重塑行业格局,供应链策略重构利好布局海外产能的企业。2024-2025年美国对中国塑料产品发起“反倾销+反补贴”调查并终裁,叠加关税贸易摩擦升级,引动海外终端商重构供应链策略。沃尔玛、Costco等国际大客户为规避供应链风险,倾向采用拥有美国本土产能或大规模塑料产能的非中国供应商。公司作为行业龙头,凭借泰国、美国等海外基地产能布局,精准承接全球订单转移,有望成为供应链重构的核心受益者。

外卖订单增长与平台补贴催化短期需求,长期全降解塑料替代进程加速。短期来看,2025年美团、京东与淘宝外卖大战投入超800亿元,带动中国餐饮外卖市场规模突破1.8万亿元,拉动上游塑料餐饮具、外卖包装需求同步爆发。2026年2月阿里千问上线“春节30亿大免单”,截至2月17日,全国超1.3亿人首次使用AI购物,补贴力度与便捷下单体验刺激外卖订单量迅速攀升,有望复刻平台补贴带来的需求爆发效应。长期来看,全球塑料废物每年排放量达5210万公吨,环保替代势在必行,叠加海内外政策持续加码,雀巢、麦当劳等头部品牌替代需求升级,具备改性技术、专利及规模化产线的公司投资价值显著。
2.2. 纸浆模塑行业:成本与环保优势明显,海外产能持续跃升
纸浆模塑是一种运用立体造纸技术成型的纸质制品体系,产品类型丰富多样。该技术以纸浆为原料,经制浆、吸附成型、干燥定型等工序,通过模具塑造出特定形态的立体纸质结构。依据生产工艺与性能特征的差异,纸浆模塑产品主要划分为一次性餐饮具、精品工业包装(如化妆品、药品包装)和普通工业包装(如蛋壳托、咖啡托)三类。
纸浆模塑具备成本优势与环保双重属性,发展前景广阔。成本端,主要原料蔗渣浆价格稳定维持在4000-5000元/吨,而传统塑料制品以聚乙烯等化工产品为原料,价格约7500元/吨,纸浆模塑原料成本优势显著。环保端,该产品以天然植物纤维为原料,生产过程无毒无害,废弃后可完全降解回收,环境负荷低,契合全球绿色包装转型趋势。全球年塑料废物排放量高达5210万吨(区间4830-5630万吨),其中约57%通过露天焚烧处理,43%以碎片形式残留环境,减排压力迫切。纸浆模塑作为塑料制品的重要替代方案,推广使用具备显著减碳价值。政策端,国内外"限塑令""禁塑令"密集出台,如欧盟《一次性塑料禁令条例》、中国《"十四五"塑料污染治理行动方案》等,加速可降解材料产业发展,纸浆模塑行业需求扩容,市场步入快速成长期。
需求端,全球纸浆模塑包装市场呈稳健扩张态势。根据华经产业研究院数据,2024年全球纸浆模塑餐具市场规模已达到18.15亿美元,2020-2024年CAGR约为14.26%。我国是全球最大的纸浆模塑餐具生产基地和消费市场,据统计2024年我国纸浆模塑餐具市场规模达到了11.16亿美元,占全球市场的61.5%。随着绿色包装意识的提升和环保政策逐步落地,我国市场需求将继续稳步增长,未来潜力可观。

海外建厂加速推进,产能布局全球化。2024年10月美国对中国及越南热成型模压纤维产品发起反倾销与反补贴调查,2025年9月终裁落地,反倾销税率区间49.08%-477.97%,反补贴税率7.56%-319.92%,双反税率高企。受此影响,国内企业短期内难以有效承接美国市场需求,海外建厂已从战略选项转变为必要选择,龙头企业正加速海外产能布局。

2.3. 3D打印耗材行业:消费级3D打印景气度高涨,PLA打印耗材行业格局重构
消费级3D打印是以三维数字模型为蓝本逐层叠增材料成型的新型生产方式,相较于传统减材路径,可省去模具与多道工序,提升效率、减少浪费,适配复杂、定制化零部件制造。消费级3D打印聚焦个人与创客群体,以易用性、低成本、高个性化为核心,成为连接虚拟创意与物理实物的关键载体。目前消费级3D打印呈现多元技术路线并行格局,其中FDM(熔融沉积)工艺凭借低成本与低门槛特征成为绝对主流。该工艺以固态热塑性塑料为原料,经热端喷头熔融后逐层挤出堆积成型,核心部件结构简单、运行稳定且故障率低,配合智能调平与切片软件,新手可快速上手,打印过程无需专人值守,大幅提升C端可用性。
供需共振驱动行业高增。供给端工业技术积淀叠加AI建模降门槛,为消费级放量奠基。需求端短期受益IP经济与潮玩热潮,中长期承接新消费时代个性化需求。2024年全球3D打印市场规模246.1亿美元,2024-2034年CAGR预计18.5%;其中消费级规模41亿美元,占比16%,CAGR达28%。
分产业链来看,2024年消费级3D打印市场结构呈现设备主导、多环节协同的格局。其中设备、耗材、配件、软件及服务占比分别为51.22%、24.39%、17.07%、9.76%。设备端作为产业链技术策源地与价值中枢,其技术迭代节奏与龙头品牌生态布局直接牵引行业发展方向,同时决定下游耗材的市场增量空间与竞争格局分布。当前全球消费级3D打印设备生产高度集中于中国,2024年行业CR5达78.6%,拓竹科技、创想三维、纵维立方、闪铸科技等核心品牌主导市场份额。
分区域来看,需求侧呈现欧美成熟、中国快速渗透的梯度特征。北美、欧洲市场因技术普及早、消费需求成熟,分别占全球市场35%、30%的份额;中国市场则展现强劲发展势能,正处于从0到1的渗透初期,目前需求以B端3D打印农场(本质为ODM/OEM制造主体)为主,而C端市场自2025年起,在头部品牌加速市场教育与技术普惠的推动下,正迎来加速拓展期。



3D打印耗材是3D打印过程中用于成型的核心原料,行业整体为设备端牵引带动。在主流的FDM(熔融沉积)技术路径下,耗材需从设备送丝口进入,经挤出机输送至喷头,在喷头内被加热熔融后精准挤出,最终逐层冷却固化成型,完成三维实体构建。2024年全球消费级3D打印耗材市场规模达1.0亿美元,2020-2024年CAGR高达42.3%,伴随消费级3D打印设备普及与应用场景拓宽,增长空间广阔。
FDM工艺支持的PLA、PETG、ABS、TPU等多种材料中,PLA(聚乳酸)凭借综合优势占据主导地位,是消费级3D打印耗材的“黄金选择”。PLA是由玉米淀粉或甘蔗等可再生资源制备的生物基可降解材料,具备190-220℃宽加工温度窗口、低收缩率特性,新手友好度与打印成功率突出。成本端,30-60元/公斤的定价与消费级设备高度适配,财盛证券,财盛证券配资,香港财盛证券公司高性价比显著降低用户试错成本。
改性技术是耗材企业构建核心竞争力的关键所在,核心聚焦改性韧性与改性外观两大维度。韧性改性方面,纯PLA存在明显物性短板,缺口冲击强度仅2-3kJ/m²,脆性突出,不仅在打印送丝过程中易断裂堵塞,成品也难以适配功能性承重场景,改性PLA通过物理共混、化学接枝、纳米填充等工艺优化分子链结构,可针对性提升材料的韧性、耐热性。外观改性方面,由于FDM技术路线下耗材颜色直接决定打印成品效果,纯PLA表面呈雾面哑光质感,光泽度与纹理表现力不足,无法满足潮玩、礼品等对视觉效果有要求的应用需求。改性PLA针对性提升材料韧性与耐热性,同时推出荧光、渐变、金属、丝绸等多元外观SKU,让PLA耗材呈现不同材质质感与色彩效果,精准匹配创意实现需求。而改性工艺的核心在于配方体系的精准把控,原料配比、反应湿度、挤出参数等任一环节的细微偏差,都可能导致成品性能与外观出现显著差异,这也成为区分耗材企业技术实力的核心标志。

未来行业趋势将呈现“白牌出清、高端品牌集中”的特征。低端市场的白牌耗材往往配方与功能不过关,存在线材缠绕、喷嘴堵塞等问题,打印体验差,随着用户对打印成功率和成品质量的要求提升,此类白牌耗材将加速出清;中端市场以易生、三绿等品牌为代表,产品定价约40元/kg,质量达标且SKU丰富,涵盖丝绸、木纹等多种特效材质,能满足DIY创意需求,但核心短板在于与设备缺乏深度适配,需用户手动调试参数,适配专业创客群体;高端市场由拓竹、创想三维等设备厂商自有品牌主导,价格相对较高,但可与自有设备直连,通过扫码自动识别耗材信息并生成最优打印参数,大幅降低使用门槛,完美适配新手入门需求。随着头部品牌在生态建设与用户体验上持续发力,其自有耗材凭借开箱即用的易用性优势,市场份额将持续提升,行业整体向“优质适配”方向演进。
耗材与设备兼容开放,自有品牌耗材匹配度更优。目前消费级FDM设备对耗材品牌开放兼容,只要耗材在线径公差、材料纯度及干燥程度等核心质量指标达标即可使用。但在实际使用层面,同品牌设备与耗材匹配度更高:(1)原厂耗材在出厂前完成干燥处理与参数预设,并结合自动供料系统构建低湿度存储与供料环境,保障材料状态稳定,提升打印一致性;(2)原厂耗材植入RFID标签,可实现材质与颜色自动识别,并自动匹配打印参数,降低调参成本,提升打印效率与成功率。
以消费级3D打印龙头拓竹为例,拓竹前期战略聚焦设备研发与制造,耗材业务起步较晚。2024年以来拓竹加速耗材布局:2024年11月仅PLA Basic单一产品线即一次性新增9种颜色,当前已扩展至约30色,耗材SKU持续丰富。但快速放量下供应链瓶颈逐步显现:产能端,2024年拓竹官方论坛出现大量用户反映耗材长期缺货;品控端,2024年下半年拓竹耗材线盘固定工艺变更引发集中投诉,部分批次导致AMS自动供料系统堵塞。叠加拓竹从设备制造向自有品牌耗材延伸的战略意图明确,对供应商的技术门槛与产能要求同步提升。
关注切入头部设备品牌供应链、以及拥有改性能力的耗材厂商。此前3D打印市场尚处于渗透初期,市场以DIY爱好者、极客玩家为主,用户对耗材参数调试容忍度较高;随着消费级3D打印加速向普通用户渗透,"开箱即用"成为刚性诉求,对耗材标准化、易用性要求显著提升,而频繁的参数调试难度较高,因此对耗材消费品成熟度提升是必然趋势。随着头部品牌在生态建设与用户体验上持续发力,其自有耗材凭借开箱即用的易用性优势,市场份额将持续提升,行业整体向“优质适配”方向演进。

三、 公司展望:全球产能精耕布局,多品类协同打开成长新局
3.1. 分区域展望:产能区域差异化布局,内外协同释放成长动能
(1) 国内产能:定位转向内销适配,结构优化驱动盈利提升
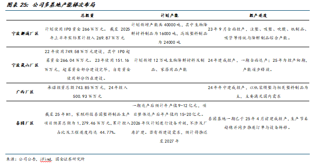
公司上市前以宁波澥浦为核心产能载体,形成传统塑料制品与少量生物降解制品的基础供应能力。公司2017年澥浦厂区建成投产,截至2020年末已具备稳定产能规模,主要服务海外餐饮及家居客户,为后续IPO扩产奠定坚实基础。上市后公司依托IPO募资与自有资金,系统性推进宁波澥浦、岚山双基地扩建,构建“传统+可降解”产品矩阵,澥浦基地完善综合制造能力,岚山基地聚焦生物降解材料。国内产能未来将聚焦内循环与产品升级,有望开拓3D打印耗材产线,通过结构优化提升盈利水平。
公司广西基地在投产后直面外部政策冲击,产能定位由出口导向快速转向内销适配。该项目依托可转债资金建设,原以纸浆模塑产品主攻美国市场,2025年受美国“双反”政策影响,产能利用率明显下滑。公司及时调整布局,将原出口美国订单转移至泰国基地,展望未来,广西厂区产能或将用于满足国内客户需求。
(2) 国外产能:基地布局突破贸易壁垒,渠道协同强化市场渗透
公司泰国基地2023年以自有及自筹资金启动建设,2025年进入产能释放阶段。基地以传统塑料餐具为业务基础,重点布局纸浆模塑产品,同步预留产能适配3D打印耗材及纸制品生产需求。当前基地产能处于快速爬坡期,订单交付节奏稳步推进,凭借海外直供模式有效规避贸易壁垒,成为公司海外业务重要增长引擎。
泰国基地:核心产能枢纽,承接订单转移。面对复杂国际贸易形势,公司积极推进对美订单从国内向泰国基地转移,直接降低贸易摩擦影响,目前已顺利完成北美客户订单的平稳承接与逐步交付。2025年三季度以来,泰国工厂产能快速释放并进入稳定生产阶段,外销业务重回增长轨道。本地化生产不仅有效规避中美贸易摩擦关税影响,更通过优化供应链网络降低物流成本,强化交付效率与客户粘性,增强市场渗透力。同时,依托规模化制造与运营优化,泰国工厂持续改善成本结构,新增产品线,把握发展机遇。
自主设立与收购整合,双轮驱动完善北美布局。公司于2009年自主设立美国全资子公司,专注北美销售与市场营销;2022年8月以增资及股权转让方式控股美国HF(Sumter Easy Home,LLC),并配套运营由核心管理层亲属负责的本土小工厂。依托HF成熟分销网络,公司实现泰国产能与北美头部客户直连,借助本土工厂强化属地化对接能力,助力纸浆模塑等产品高效切入北美市场,形成“泰国产能供应+美国本地渠道”协同格局,有效规避贸易壁垒并提升海外业务盈利水平。通过完善销售渠道、优化团队配置、升级生产规模,叠加公司技术储备、研发实力与成本管控能力,该子公司高效服务海外客户、灵活应对宏观环境波动,为业务稳定增长注入动力。
越南提前卡位布局,对冲海外市场风险。2022年公司收购宁波泓翔润丰科技有限公司51%股权,完成东南亚双基地战略关键布局,间接控股越南铁制家居用品项目专项投资平台和越南爱家家居用品有限公司、越南爱家制造有限公司,实现本地化销售对接与铁制家居用品生产双功效。战略性布局下,依托当地低成本劳动力、税收优惠及轻资产并购模式,优化成本结构并加速投资回报;通过多维度战略协同,提升公司全球化竞争力与抗风险能力,规避贸易壁垒并缩短东南亚及周边市场交付周期;灵活的应对宏观环境波动、产业政策调整以及国际贸易形势可能的变化,有效提升公司抗风险能力。

3.2. 业务矩阵焕新:3D打印耗材加速渗透,海外产能释放驱动增长
(1) 3D打印业务:3D打印渗透率提速,PLA打印耗材行业格局重构
公司深耕PLA改性领域多年,技术积淀构成切入3D打印耗材赛道的核心壁垒。公司围绕材料配方、加工工艺等环节积累了多项核心专利,形成系统性技术储备。3D打印耗材生产本质上是对PLA基材进行改性加工,以满足打印精度、韧性、流动性等性能要求,PLA改性技术能力直接决定耗材品质稳定性,公司在该领域的长期积淀为业务延伸奠定了坚实基础。
2025年公司公告与行业头部3D打印企业建立稳定合作。未来公司通过全球化产能布局,加速推进3D打印耗材等相关产线的建设与产能爬坡,以实现规模与交付能力的跨越式提升。同时,深化与全球顶尖3D打印设备厂商的合作关系,致力于将该业务打造为新的业绩增长极。
核心壁垒①:关税驱动出海,稀缺产能破局
北美市场主导消费级3D打印核心需求,国内产能出口直面关税波动与成本高企的双重制约,供应链稳定性承压。关税扰动加剧下游核心客户对供应链稳定性的担忧,海外本地化生产成为规避关税成本、绑定核心客户的关键前提,也是行业供应链重构的必然趋势。
海外3D打印耗材产能呈现显著稀缺性。行业整体以国内生产为主,仅易生科技、三绿科技、家联科技等少数企业完成海外布局,且易生科技、三绿科技现有产能主要供给其自主品牌,现有产能无法对外形成有效供给,拓竹等设备端厂商此前海外耗材需求只能依赖国内产能出口,长期承压关税成本与供应链波动。
从布局区位来看,公司泰国产能具备显著竞争优势。2025年美国对越南加征46%关税,转口贸易优势消失,区域政策不确定性大幅提升,削弱越南产能配套价值;泰国贸易环境稳定、制造业配套成熟,对美欧市场关税优势显著,成为海外产能布局优选。

核心壁垒②:PLA改性独家配方,构筑核心竞争力
深度绑定头部设备厂商,凸显PLA改性技术核心优越性。PLA改性技术直接决定耗材的打印稳定性、适配性与成品表现,公司凭借领先的改性配方能力成功切入头部3D打印设备商供应链,充分印证其技术实力与产品竞争力。而易生科技、三绿科技等厂商以自主品牌耗材销售为主,在未来3D打印行业设备商主导生态整合的大趋势下,公司凭借上游核心材料供应地位,有望在行业整合中占据有利地位。
PLA改性核心工艺构筑技术壁垒,量产稳定性铸就长期竞争优势。材料改性等关键技术研发投入大、周期长,短期内难以形成稳定产能。公司通过长期自主研发,掌握PLA等生物降解材料定制化改性核心工艺,截止2025年4月底,公司及子公司已拥有220项国家及国际专利技术。依托成熟工艺与规模化生产体系,公司可实现高性能改性材料稳定交付,解决纯PLA脆性大、易断料、打印适配性差等行业痛点,满足客户多样化定制需求,在行业竞争中持续占据结构性优势。2025年国际橡塑展“CHINAPLAS2025”上,公司展示了PLA、PBAT等主流生物降解材料的升级配方,还推出了可应用于3D打印的高精度生物降解材料,展现企业的技术硬实力。

(2) 非3D打印业务:核心主业全球化深耕,全链条运营筑牢稳健增长底座
塑料及纸制品业务为公司核心基本盘,深耕塑料及纸制品研产销领域,聚焦绿色循环产品设计,以研发与技术改造筑牢核心竞争力。公司引入5G+技术打造工业互联网平台,落地“绿色环保杯子数字化车间”,实现生产智能化、标准化升级;持续加大可降解材料研发力度,实现产品环保属性与品质稳定性双重提升,为海内外市场拓展奠定坚实产品基础。
塑料及纸制品业务为公司核心基本盘,国内市场深度受益于现制茶行业爆发与外卖市场扩容的双重催化,聚焦头部客户实现稳健增长。现制茶赛道近年呈爆发式增长,公司核心客户蜜雪冰城、奈雪的茶、瑞幸、古茗等龙头品牌加速门店网络扩张,行业规模持续扩容,配套塑料餐饮具需求同步激增。公司凭借产品品质稳定性与绿色环保属性,深度绑定上述头部茶饮企业,成为其塑料餐饮具核心供应商,持续承接下游品牌规模化扩张带来的订单增量。外卖大战进一步推升现制茶销量,下游客户对供应商的产品安全可控性与供应稳定性要求提升,公司依托规模化生产优势与全链条服务能力,有效承接需求向头部集中趋势。展望未来,国内"双碳"政策加速可降解塑料替代进程,公司持续优化产品结构,为客户提供一站式绿色解决方案,有望进一步巩固在茶饮、外卖等核心应用场景的市场份额与竞争壁垒。
海外业务是公司盈利提升的核心支柱。面对复杂多变的国际市场环境,公司积极构建"本土化研发+区域化生产+全球化营销"的新型运营模式,提升抗风险能力与全球竞争力。随着泰国产能持续放量与美国双渠道协同发力,公司对美订单稳定性将进一步增强,助力整体毛利率向更高水平迈进。海外产能与子公司设立,助力公司突破中国企业竞标壁垒,实现与Amazon、Walmart、Costco等终端客户直连,构建起覆盖销售、渠道、服务的全链条海外运营体系。

纸浆模塑业务源于并购切入与项目落地双线推进。2022年5月,公司披露以4500万元受让浙江家得宝45%股权,并以1.20亿元参与其定向增发,交易完成后合计持有浙江家得宝75%股权,浙江家得宝于2022年5月31日纳入合并报表范围。公司将浙江家得宝定位为植物纤维制品相关布局的重要平台,并提出进一步扩大公司在纸浆模塑领域的市场份额,同时披露浙江家得宝与Sumter Easy Home, LLC等为公司并购形成商誉的主要来源之一。在并购线之外,公司全资子公司广西绿联推进“年产10万吨甘蔗渣可降解环保材料制品项目”,公告明确该项目采用全智能自动化纸浆模塑技术,对甘蔗渣等植物纤维废弃物再利用,项目建成后形成10万吨级产能。展望未来,公司有望依托浙江家得宝等平台完善纸浆模塑产品布局,并与海外产能及渠道协同提升海外拓展能力。

四、风险提示
新业务不及预期:公司3D打印耗材、纸浆模塑相关植物纤维制品业务尚处发展前期,需突破技术转化、市场验证及产能落地等多重挑战。若业务拓展进度不及预期,将影响营收结构优化与整体增长潜力。
外部环境不确定性:2024年公司外销收入占比55.43%,海外市场集中于北美、欧洲等地区。国际经贸摩擦、海外政策调整、全球需求疲软及东南亚厂商竞争加剧等因素,可能导致海外订单波动、市场拓展受阻,进而引发业绩波动。
人民币汇率波动:公司外销业务主要以美元结算,人民币汇率双向波动将直接影响产品国际价格竞争力及汇兑损益。2024年公司财务费用同比大幅增加1513.43%,部分受汇兑收益减少影响,若汇率波动幅度扩大,将进一步影响毛利率与净利润稳定性。
市场竞争加剧:公司所在的PLA生产制造行业发展较为成熟,行业内企业数量众多,市场竞争激烈。若未来行业产能持续扩张、竞争进一步加剧,可能导致产品价格下行、盈利空间被压缩。
上游原材料价格波动:公司主营PLA生产制造,上游原材料与石油化工产业链高度相关。国际油价可能受地缘政治、供需关系等因素影响大幅波动,将直接导致公司生产成本波动。
可转债风险:公司2023年12月22日发行家联转债。根据条款约定,当前家联正股收盘价已高于赎回触发价,公司存在行使提前赎回权利的可能。
阅读全文
《家联科技深度研究:AI+消费级3D打印如虎添翼,双主线成长可期》 ]article_adlist-->+
报告信息
证券研究报告:《家联科技深度研究:AI+消费级3D打印如虎添翼,双主线成长可期》
报告日期:2026年3月13日
作者:
赵中平 SAC执业编号:S1130524050003
]article_adlist-->
]article_adlist-->
海量资讯、精准解读,尽在新浪财经APP
财盛证券app下载官网提示:本文来自互联网,不代表本网站观点。